2022年11月26日,第一届“行观天下”杯总决赛及颁奖仪式以线上形式召开,全国数百名师生和专家学者在云端共襄盛会。本次大赛由中国传媒大学政府与公共事务学院主办,中国传媒大学政府与公共事务学院公共管理系承办,北京工业大学经济与管理学院、中国人民公安大学公安管理学院、中国社会科学院大学政府管理学院、中国政法大学政治与公共管理学院协办。经过激烈角逐,共有14支本科生队伍和9支研究生队伍在此次比赛中斩获殊荣。

段鹏副校长提出,中国传媒大学政府与公共事务学院是我校着力打造的服务国家治理体系和治理能力现代化的高端智库,拥有完整的、多层次人才培养体系。此次全国性赛事由五所学校共同举行,这是一次有益的尝试与探索,对提升我校公共管理学科办学和科研水平,加深兄弟院校间的深度合作和深厚情谊,具有极为重要的意义。

随后,本次大赛的合作院校代表依次致辞。北京工业大学经济管理学院艾小青副院长表示,本次案例大赛内容丰富,视角多元,看到了公管学子深厚的学术能力与人文关怀。北京工业大学在地理和心理上都和中国传媒大学十分亲近,期待未来可以合作共建完整的公共管理学科体系。
中国人民公安大学公安管理学院刘忠轶副院长对本次比赛的成功举办表示祝贺,鼓励同学们能够从实践中发现问题,本次案例大赛为广大高校学子围绕公共管理理论和实践开展学术研讨和科研交流提供了宝贵机会和专业平台,共同见证了来自各大高校参赛选手的精彩表现和综合素质,让我们看到了我国新时代青年学生特有的朝气和活力,并表示未来愿同中国传媒大学进一步深入交流。
中国社会科学院大学政府学院皇娟副院长对本次案例大赛覆盖的领域范围的广度和深度表示肯定和支持,公共管理学科是一门实践性很强的社会科学学科。当前公共管理学科的教学研究应该聚焦于中国的公共管理实践,不断地总结共建、共治、共享的公管新思路,为推动“中国之制”到“中国之治”的转换提供理论创新。
中国政法大学政治与公共管理学院吕芳副院长以阿尔芒·戴维发现熊猫为例,强调只有从最基本的事实中才能找到最强有力的概念和理论,她希望公共管理的学习者在事实与理论中来回穿梭,做出更有意义的学问,解决真正、根本的问题。
中国传媒大学政府与公共事务学院副院长肖欢容表示,同学们要牢记总书记的殷切嘱托,用脚步丈量祖国大地,用眼睛发现中国精神,用耳朵倾听人民呼吸,用内心感应时代脉搏,在青春的赛道上奋力奔跑,展现当代青年最好的心境。
中国传媒大学政府与公共事务学院公共管理系系主任高慧军老师谨代表各个评委老师对本次“行观天下”杯总决赛作总结讲话。她对各个队伍能够运用公共管理的前沿理论和当下的社会痛点相结合并提出大胆、创新的想法感到赞叹和欣喜。本次案例大赛进一步说明新一代公管学子真正走进祖国大地,讲好中国故事,把公管学人的使命内化于心,外化于行,关心社会现状,发现社会问题,主动走出去,具备良好的公共管理素养。

中国传媒大学政府与公共事务学院党委书记金勇首先对协助的四所高校表示热烈的欢迎和诚挚的感谢,提出要共同努力,携手打造良治、智治、善治的美好未来。五所高校共同举办本次大赛具有团结一心的首创精神,并期待高校之间的交流合作。希望同学们以此案例大赛为契机,聚英才明共识,来中传观天下,行公管得天下。
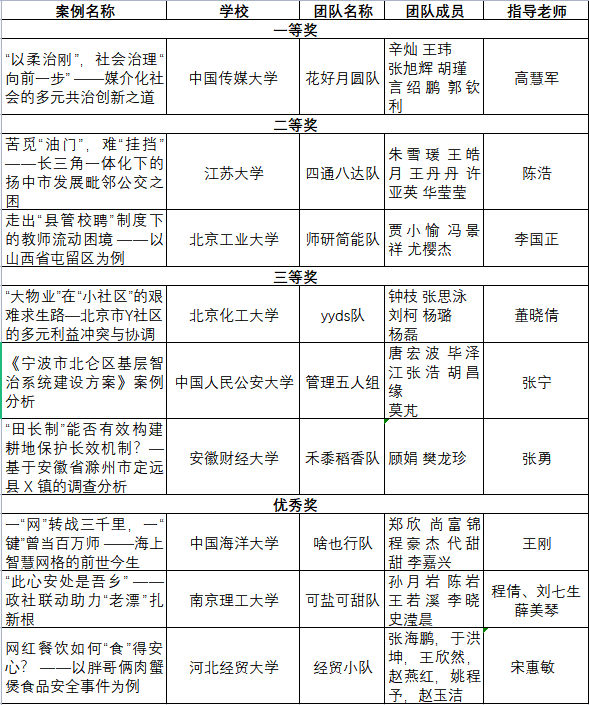
随后,他隆重宣读了本次案例大赛的获奖名单。本次大赛中,本科生组与研究生组分别设置有三组三等奖,两组二等奖和一组一等奖,以及若干优秀奖。其中,由中国传媒大学组成的队伍荣获研究生组的一等奖和本科生组的优秀奖。获奖队伍代表分享了调研实践中的心得体会并感谢主办方提供此次交流机会。来自协办学校代表、参赛队伍师生共同参加颁奖仪式,仪式由王琳琳主持。
研究生组获奖队伍中国传媒大学“花好月圆队”代表辛灿同学在发言中表示,本次案例大赛为同学们提供了良好的展示和学习的平台,在调研与学习的过程中充分做到了将理论与实践相结合。同学们将以此次大赛为契机,更加关切公共管理学科的理论与实践,弥补不足,再接再厉,为以后的学习工作夯实基础,脚踏实地,行稳致远。

本科生组获奖队伍华南理工大学南越纵队的同学代表在发言中表示,作为公管学子,在未来的学习和工作中会真正扎根中国的实践,扎根中国的国情,做力所能及的事情,为中国的发展道路贡献自己的力量。


仪式尾声,中国传媒大学政府与公共事务学院院长兼党委副书记周亭进行总结讲话。她表示,案例大赛展现了青年学子的社会责任感,每位参赛同学认真选题,踏实调研,勤奋写作,精彩展示,从书斋走向了田野,看到了同学们充满了对基层现实的关怀。“这里是终点,也是起点”,大赛的圆满落幕是五校深厚友谊的起点,也是我校公共管理学科建设的新起点,并郑重宣布第二届“行观天下”杯即将起航。
大赛初赛共有来自海内外几十所高校,202支队伍,1100名选手报名。经过匿名评审,有27支队伍成功入围决赛。决赛分为本科生组和研究生组,由选手展示、评委提问、选手答辩、评委点评四个环节组成。


本科组决赛就农村征地、社会公益基金发展、数字政府建设、城市树木景观保护、古城空间保护、社会自组织等社会关切话题进行案例分析,利用公共管理理论抽丝剥茧分析现象下的深层原因,最后提出自己的思考和政策建议。


研究生组决赛就基层智治系统建设、网红餐饮中的食品安全、耕地保护长效机制、长三角一体化下的城市发展毗邻公交之困、政社联动助力“老漂”扎根,“县管校聘”制度下的教师流动困境等议题,展示调查结果和所思所想。各参赛队伍展示完成后,合作院校教师组成的评审组对选手表现进行现场点评和打分。


“行观天下”杯公共管理案例分析大赛是公管学子力行习近平总书记“从国情出发,从中国实践中来、到中国实践中去,把研究写在祖国的大地上”嘱托的具体体现;是中国传媒大学政府与公共事务学院同兄弟院校深入交流、巩固院际、校际间深厚友谊的桥梁纽带。希望青年公管学子以本次为契机,坚守初心、不负所学,在推进国家治理体系和治理能力现代化、实现中华民族伟大复兴的中国梦的征程中贡献力量。

第一届“行观天下”杯总决赛获奖名单
本科生组

研究生组











