由政府与公共事务学院和我校社会创新与公共文化研究中心联合主办的“传播与治理”文献导读工作坊第17期于12月4日举办。本期工作坊导读著作是丹尼尔·C·哈林和保罗·曼奇尼两位学者合著的《比较媒介体制——媒介与政治的三种模式》,由南京大学政府管理学院政治学博士生孟雨微导读,并邀请我校新闻学部博士生导师吴炜华教授、政府与公共事务学院博士生导师赵雪波教授两位老师进行点评。
《比较媒介体制》主要探讨了媒介与政治互动的三种模式,在学术界享有盛誉,被授予了包括国际传媒学会和美国传播学会联合颁发的杰出图书奖,以及哈佛大学肖伦斯特媒介和政治中心授予的戈德史密斯图书奖在内的多个奖项,现已被翻译成了九种语言,具有很高的学术价值和广泛的影响力,本书对于深入理解媒介和政治的关系具有显著意义。
本书的作者之一是来自美国加州大学的丹尼尔·哈林教授。哈林教授是传播学领域的知名学者,他在自己的学位论文中就开始关注美国政治中的大众媒介及其危机。他的研究领域涵盖了传媒与政治、媒体与战争、媒体与公共卫生以及比较媒介体制等多个方面。另一位作者保罗·曼奇尼教授是佩鲁贾大学的政治学系教授,他主要研究政治与传媒的关系。
在这本书中,作者对传媒的四种理论进行了导论性的介绍。这四种理论包括威权主义理论、自由至上主义理论、社会责任理论以及苏联的共产主义理论。这些理论都试图从不同的角度来描述媒介的性质和作用。在此基础上,作者进一步提出了媒介体制与政治体制之间的关系,认为它们是相互影响、共同演化的过程。然而,作者也指出了传媒的四种理论存在的缺陷。首先,这些理论只把传媒视为一种因变量,而忽视了它自身独立的影响力。其次,这些理论主要聚焦于媒介的哲学或意识形态,没有对媒介体制与社会体制之间的关系进行经验性分析。此外,这些理论在举例时过于局限,只选取了美国、英国和苏联作为代表,这使得其在描述不同国家和地区的媒介模式时存在局限性。为了克服这些缺陷,作者提出了媒介体制与政治体制共同演化、相互促进的过程。他们认为,媒介体制并不是单纯的社会结构变化的结果,而是与社会结构之间存在着相互影响的关系。同时,本书也强调了比较分析的重要性,通过比较不同国家的媒介体制和政治体制,可以更深入地理解它们之间的关系。
在这本书中,作者采用了比较分析的方法来研究18个国家的媒介体制和政治体制之间的关系。这些国家包括在经济发展、文化和政治史上具有一定的相似性的欧洲16个国家,以及北美的加拿大和美国。通过比较分析,作者识别了媒介体制的四种主要维度,包括媒介市场的发展、政治平行性、新闻专业主义的发展以及国家干预媒介体制的程度与性质。在此基础上,作者提出了三种模式:地中海/极化多元主义模式、北欧中欧/民主法团主义模式以及北大西洋/自由主义模式。这三种模式反映了不同国家在处理媒介与政治关系方面的特点,揭示了貌似统一的西方阵营中存在的差异,进一步丰富了我们对媒介与政治互动的理解。


比较媒介体制的四个维度

主讲人对本书的主要内容进行了梳理。主讲人指出,根据政治体制对媒介体制的影响,媒介体制可以分为四种维度,包括媒介市场结构、政治平行性、新闻专业主义和国家的角色。
媒介体制的第一个维度是媒介市场结构。媒介市场结构主要包括以下四个方面:报纸的发行量、报纸的性质、报纸的受众和报纸在社会政治传播过程中出现的差异。在平衡变化方面,报纸市场分为地方性、区域性和全国性。在这三个方面上,全国性的报纸市场更倾向于催生出一种在政治上更加分化的暴力和对媒介机构的数量、国家对媒介的管制以及媒介机构与政治行动者之间的关系产生重要影响。
媒介体制的第二个维度是政治平行性。作者详细阐述了政治平行性的主要构成内容,例如,媒介内容的政治取向程度是决定政治平行性的重要因素,同时,媒介与其他类型机构的组织化联系,与此同时,媒介人员积极参与政治生活的倾向、要素是媒介受众的党派性和新闻事业的角色取向实践也是政治平行性的主要构成要素。此外,作者还提到了两种处理政治忠诚和取向多样性的方式:外部多元主义和内部多元主义。外部多元主义媒介体制在整体层次上反映了社会不同的群体和倾向的组织存在,体现了高度的政治平衡性。例如,如果一个社会有多个不同的群体,那么就会有相应数量的不同政治倾向的媒介与之对应。内部多元主义则是指在单一的媒介机构内,如美国的CNN,通过反映不同的政治取向的新闻报道方式来实现多元主义。在这种情况下,单一的媒介机构并不具有明显的政治倾向,从而避免了与政治团体的体制性联系。这种内部多元主义的倾向使得单一的广播公司或电视台可以在一个机构内代表多种政治力量,保持中立和平衡,显现出低度的政治平衡性和平行性。公共广播电视治理下的政治平行性也存在四种基本模式:政府模式、专业模式、国会模式和公民法团主义模式。前两者更多地出现在自由主义模式下,而后两者则主要出现在法团主义国家中。专业模式的政治平行性处于低端,政府模式处于高端,而国会模式和公民法团模式则处于两者之间。
第三个维度是专业化,也称为新闻专业主义。作者将专业化分为三个子维度。首先是核心部分自治,即新闻工作群体不受外界行动者的干预和控制。其次是行业内部独特的专业规范,如伦理原则、保护匿名消息来源以及新闻实践中形成的共识常规。最后是公共服务取向,即以公共信任为基础,新闻事业具备自律体制,如成立报业评议会,以实现公共利益和公共福祉。专业化与工具化之间存在一定关系。工具化是指外部行动者对媒介的控制,这些外部行动者包括政党、政治家、社会组织或运动,或寻求政治影响力的经济行动者,他们利用媒介干预政治世界。
媒介体制的两个维度——新闻专业主义与政治平行性之间的关系可以从差异化理论来理解。新闻事业实现高度专业化意味着它作为一种体制和实践形式与其他体制(包括政治)存在差异。新闻专业主义的核心是保持新闻工作者的独立性和自治性,作为诚实的目击者,以他们认为适当的方式讲述当下的故事。从这个角度来看,政治平行性与新闻专业主义是相互关联且独立变化的。新闻专业化的发展迅速,很大程度上是因为它保持了独立性,从而削弱了政治平衡性,减少了政党和其他社会组织对媒介的控制。然而,这并不意味着二者是水火不容的,在北欧和中欧的民主法团主义模式下,政治平行度与高度的新闻专业主义是共存的。
媒介体制的第四个维度是国家的角色。国家对媒介的影响主要体现在干预形式上,主要包括媒介的所有权、对公共服务广播电视的控制以及报刊津贴和法律管制。国家在公共议题设置和框定方面往往具有资源优势和对政治的影响力,是新闻信息的主要来源和首要定义者。自由民主体制下,国家的角色是受限的,而在积极国家形态下,国家对媒介的影响更为显著。在公共议题方面,国家作为政治体制变量对媒介产生影响,而另一个政治体制变量是共识民主与多数至上民主——即在自由民主体制内存在的两种民主形式。
个人化多元主义强调的是个体公民通过选举代表与公共机构或竞争性利益团体建立联系,从而产生代表性和合法性。组织化多元主义更多体现在共识民主和法团主义模式下。在这种模式下,公民参与不同的群体,组织成不同的公共机构,这些机构具有强烈的公共机构化的多样性。权力共享的模式形成了民主法团主义,其特点包括全国层面的社会合作、相对集中的利益团体机制,以及通过利益集团、国家官僚制和政党之间的协商来达成目标。
民主法团主义的核心是法理型权威,强调遵守规则和普遍程序,其最典型的特征是官僚制。法理型权威还体现在独立的司法体系和追求公共利益的文化上。相比之下,政治依侍主义注重个人关系和对特定利益团体的承诺,其共同福祉观念较弱,与法理型权威不同。依侍主义与新闻传媒的关系可能导致媒介被特定利益团体或政党利用,表现出较低的专业主义。在依侍主义强大的情况下,无论是公共媒介还是私人媒介都可能被工具化。
此外,极化多元主义与温和多元主义也值得关注。极化多元主义体现为反体制政党、政治光谱的广泛存在、政党间的意识形态差异巨大,而这些可能导致媒介的高度政治平行性和鼓吹评论的传统。而温和多元主义则更倾向于中立,意识形态差异较小,对社会整体和国家的政治秩序有较高认可度,媒介体现较少政治平行性和专业工具化,专业化程度较高。

媒介与政治的互动

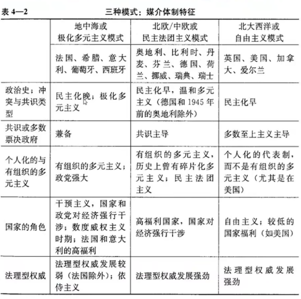
作者根据地理区域和政治体制的不同,划分出了三种模式。作者分析了这三种媒介体制模式下的媒介体制特征,包括报业发行量、市场结构、政治平行性、专业化程度和国家的角色等方面。其中,地中海或极化多元主义模式下的报纸发行量较小,而民主法团主义和自由主义模式下的发行量较大;政治平行性在地中海和极化多元主义模式下较高,而在自由主义模式下较低;专业化程度在地中海或极化多元模式下较弱,而在其他两种模式下较强。此外,媒介体制中的政治变量也会对媒介体制产生影响,包括法理型权威、国家角色、个人化多元主义和有组织多元主义等。

首先,地中海极化多元主义模式下的媒介市场结构受南欧资本主义工业和政治民主的滞后影响较大,导致商业资产阶级和市场较为薄弱,商业型报刊的发展总体来说比较有限,因此报纸的发行量非常低,是三种模式中的最低值。同时,受众群体主要是受过教育的精英阶级,性别差异较大,女性的文盲率较高。其次,政治平行性在极化多元主义模式下较高,这是由于保守力量强大,在现代化过程中造成了地区之间和国家之间的政治尖锐、极化和冲突的现象。这种现象导致社会秩序的基本结构缺乏共识,形成了极化多元主义民主模式。在这种模式下,媒介与政界之间的联系被固化,媒介在多重利益集团的参与下进行与利益集团之间的讨价还价的活动。其特点是政治平行性较高,新闻风格比较侧重于评论,报纸带有鲜明的政治倾向性。受众的政治取向具有非常显著的差异,体现的是一种外部的多元主义的特征。公共的广播电视体制倾向于受到政党的控制化,政治偏性非常高。在新闻专业主义和国家角色方面,由于媒介市场的有限的发展以及南欧这些国家的法理性权威比较缺乏,媒介很难自立。同时媒介之间也缺乏统一的专业规范,从而导致新闻的专业主义较低。各个行动者运用媒介作为干预政治世界的工具,体现了一种工具化的特点。
第二种模式是北欧与中欧的民主法团主义模式。在此模式下,四个媒介体制特点均处于高水平,包括媒介市场结构、政治平行性、新闻专业主义和国家干预。这种模式形成了三个独特的共存:高度的政治平行性与大规模发行的报业共存、政治平行性与新闻事业的专业化共存以及国家的角色与新闻自由共存。这些共存现象的原因可从政治结构中的要素和政治社会结构中寻找。在民主现代化的过程中,阶级结构发生了显著的变化,在这个过程中,有组织的社会群体逐渐形成,包括政党、工会、宗教和社会相关团体等扮演了重要角色。政党通过渗透社会基础部分的强大结构,将这些团体整合进法团主义体制的决策过程,形成了和解与合作的公民文化。法团主义模式下,政治共识是民主化的一个显著特点。对比极化多元主义模式,民主法团主义模式可以实现这些共存的主要原因是法理性权威的健全——有组织的社会群体形成了一种公共化的机制。
最后一种模式是媒介与政治相互动的北大西洋自由主义模式。从媒介的四个要素来看,市场结构促进了商业发展和资产阶级的崛起,扩大了报纸发行量并推动了商业报纸的强劲发展。这些报纸实现了媒介体制与政治的分离,主张以客观事实为中心的话语,展现出一种政治中立的姿态,因此政治偏性相对较低。其次,商业化发展和民主制度健全促进了资产阶级的崛起和政治多元至上主义以及个人化多元主义的形成。这使媒介代表了单一的社会普遍利益,而非多元化的社会利益,进而导致媒介与政治相互分离。同时,高度的法理性权威促进了媒介的专业化和客观性。第三,国家在媒介体制中扮演有限角色,但在特殊时期可能受到国安型国家的影响,例如战时时期媒介与国家可以合作。这种关系文化下,合作代表了一种社会公众利益,发展出一种信任与相互依赖的关系。在法团主义模式下,存在有组织的社会群体,而自由主义模式下则没有形成有组织化的社会群体。自由主义模式强调个人主义和个体权利,因此在民主化的过程中,强烈要求摆脱国家的控制。另外,政治体制也存在差异,法团主义模式下的权力共享和不同利益群体的竞争,与自由主义模式下的两党制和多元至上主义有所不同。
主讲人提出,这三种模式的媒介要素在媒介体制的四个维度中存在变化。其中两组差异类型是显而易见的:一是大众报刊的发展与专业化程度的高低;二是政治平行性与国家干预的强弱。从这些差异中可以看出二者之间的关系。例如,当政治平行性较高时,国家的干预也会相应增加;而大众报刊的发展则有可能促进专业化的发展。在自由主义模式下,大众报刊的发展和专业化程度的提高是其主要特点之一。此外,该模式还呈现出媒介体制与政治性公共机构相分离的趋势,媒介更加独立于政党和政治行动者。随着全球化的扩展,之前的民主法团主义和多元极化主义国家也开始向自由主义模式趋同发展。

比较媒介研究的方法论

在导读的最后,主讲人讨论了本书的论证逻辑及研究方法。本书将媒介体制与政治体制置于特定的历史语境和社会结构下理解,二者共同演化、相互促进,而不是简单地将媒介体制视为政治体制或社会结构的产物,视野宽阔。作者在书中提出的三种模式,阐述了它们在不同历史阶段和不同文化背景下的相似性和差异性,凸显了作者对于需要将具体国家置于具体的历史背景中进行分析的思考。本书中使用的比较分析法类似于比较历史分析方法,该方法已经在政治学著作中得到应用,作者也强调了比较分析能力的重要性,即将一个结构与另一个结构进行对比,以增加其自身的特点和本质。
此外,作者对媒介的比较分析法提出了几点建议。首先,对于媒介内容的比较分析,不仅需要定量的研究方法,还需要定性的研究方法。例如,系统化的定性分析和阐释性分析往往具有巨大的价值。其次,对于比较媒介分析的研究较少,需要进行大量的田野观察和访谈等民族志研究工作。本书作者在论述过程中所采用的方法特别强调了不同模式下的国家的历史发展。作者提到了西欧和北美的媒介体制是否适用于西方民主国家以外的国家。在这个问题上,作者的观点是,这种模式下,它并不是想要提出一个普遍主义的模式,因为这种划分和三种模式以及整个媒介体制与政治体制之间的互动都是限定在西方民主国家的范围内。然而,这个框架可以作为分析其他体制的媒介的一个借鉴。例如,作者提到极化多元主义模式可能更广泛地适用于其他媒介体制。这种极化多元主义模式包括意识形态的角色、国家发挥强大功能以及媒介作为政治工具和政治斗争工具的角色。此外,在报刊发行的早期阶段,存在大规模报刊发展的缺乏以及专业性规范的薄弱。这些极化主义模式的特征可能对分析一些亚洲国家或威权国家的媒介体制特点起到一定的借鉴作用。

审慎地批判阅读

在点评环节,吴炜华教授指出,本书在传统的新闻学研究中地位崇高,政治传播研究和西方的新闻学研究——特别是英美的新闻学研究——是相互平行发展的。阅读本书需要审慎而具有批判性。
这本书秉承了英美学派的新闻传播研究和政治传播研究的特点,贯穿全文的线索是探讨媒介体制与政治体制之间的关系。阅读本书时,需要理解这个出发点和学术传统的脉络,否则很可能会迷失在混乱且富有创意的政治语态表述中——如多元主义、极化自由民主福利民主等概念。在传统的翻译中,这本书被译为“报刊的四种理论”。但是,有学者认为将“press”翻译成“报刊”是不准确的。因为施拉姆曾经明确表示,在他的书中所使用的“press”指的是大众媒介,而并非报纸或期刊。除了对翻译的讨论,这本书还涉及了许多欧洲国家新闻业和政治生态演变的历史性描述。想要更好地理解这本书,需要明确一些关键概念和学术定位,需要清楚每个概念所针对的批判对象,进行审慎地阅读。
为了更好地理解这本书,吴炜华还提出需要进行更多的批判与思考。在研究新闻政治学的过程中,学者们不能忽视批判施拉姆的媒介理论。本书的两位学者在研究过程中试图建立自己的理论体系。施拉姆的理论受到了英美中心主义的深刻影响,而丹尼尔·哈林则试图去除这种传统的宏观英美中心论治的研究立场和框架。哈林的欧洲派研究为该领域带来了新的视角和贡献,意大利学者曼奇尼的加入对于欧洲的描述具有重要意义,呈现出一个非常独特的欧洲形象。这本书也展示了欧洲多元的新闻生态,在综观理论层面上有着重要贡献。然而,它的当地性特征也非常明显,这在某种程度上限制了其宏观和微观层面的研究深度。尽管在中观层面上有所突破,但它仍然只是一种归纳型的文字表达方式——这本书建立了更为工具化和中观化的研究模式,但却又非常闭合。国家政治和媒介构成了一个理论自洽的三角形模型,商业模型结构功能式地将国家镶嵌在其学术框架里。政治体制也被嵌合在其中,才能进行媒介体制的比较研究。如果一个国家的政治体制不在其判定范围内,那么对其进行分析将非常困难。尽管作者提到了南欧和中欧的许多国家,但它的基本空间框架属于西欧的传播语系。作者特别提到,他的研究主要针对西欧和北美。我们需要理解所有的媒介体制和新闻研究都需要具有当地性和稳定性。虽然这本书有其跨时代的贡献,但我们也需要认识到它的不足之处,例如当用其理论框架来分析中国的新闻媒体和媒介体制时可能不适用。因此,我们需要谨慎使用其理论和方法,思考其研究方法和技巧是否可以融入我们的本土研究。
最后,吴炜华给各位师生分享了学术阅读的方法,包括精读和速读。阅读著作应该学会速度和精度,通过延伸阅读来弥补阅读的盲点,加深理解,同时,也需要形成阅读链,例如在比较媒介体制时,需要阅读施拉姆的著作。阅读和写作都是孤独的,吴炜华希望能和各位师生共勉。
另一位点评者赵雪波教授对本书进行了批判性反思。
本书对欧洲及北美18个对象的媒介体制的比较分析研究,反映了不同的政治制度和媒体环境,作者们对媒介体制的三种模式进行了比较,这些模式表明了政治对媒介的影响力和媒介对政治的反作用。该著作中非显性的论述文字也值得关注,譬如三种媒介体制模式、政治平行性、去差异化等概念,这些概念对于理解书中的论述和思想具有重要意义。同时,两位作者强调了比较研究的重要性,通过比较发现被比较对象之间的相似性和差异性,比较研究的方法对于认识和理解媒介体制以及其发展历程和现状,具有重要的启示作用。
回归现实语境,赵雪波认为,尽管哈林和曼奇尼分别来自美国和意大利,但他们的出发点似乎是美国自由主义或北美自由主义模式——这可能是由于他们的学术背景和研究兴趣所导致的——这种出发点可能会忽略其他文化和地区的媒体环境和政治制度,从而影响其结论的普适性和客观性。在具体内容上,作者们并未明确指出这三种模式是政治的三种模式,而非媒介的——这可能使读者对媒介体制的本质和目的产生混淆。此外,书中关于“媒介与政治的三种模式”的表述有些模糊,直接写明“媒介政治的三种模式”可能会使读者更容易理解。同时,将这三种模式与具体的实例和历史背景相结合,可以更好地解释它们的内涵和外延。
书中一些结论需要回归现实,做进一步验证和修正,以避免误导读者。例如,将法国和意大利归为北欧、中欧的法团主义可能是不准确的。事实上,法国和意大利是典型的地中海国家,其媒体环境和政治制度与北欧、中欧国家存在较大差异。两位作者还从欧洲某些地区的历史和现实情况中总结出极化多元主义,这些地区包括葡萄牙、西班牙等经历过独裁政权的国家,以及德国法西斯政权和法国、意大利共产党势力强大的国家,还包括一些极右翼分子。然而,这种极化多元主义是否准确,需要进一步推敲。因为这种现象是不断变化的。例如,现在的美国,民主党和共和党之间的政治正确也是一种极化主义,如果将其看作多元政治的一种形式,那也是一种极化多元。
在自由主义的论述中,两位作者总结了英美等国的自由主义模式,但与今天的新闻界现象或媒介体制并不完全相符。这可能是由于时代变迁和政治环境的变化所导致的。在今天的新闻界,商业化已经成为一种趋势,许多媒体机构为了吸引更多的读者和观众而采取了商业化的运营模式。这种商业化趋势可能会对媒体的独立性和客观性产生影响,因此需要我们深入思考和研究。,商业化程度可以作为判断媒介与政治之间平行关系的一个变量,具体而言,如果商业性越高的媒介,其独立自主的特点就会越明显,因此他们将这类媒体归为自由主义。然而,需要注意的是,这种归类可能过于简单化了。因为即使商业性较高的媒介,也可能受到政治的影响或控制,而不能完全独立自主。因此,我们需要更全面地考虑商业化对媒介体制的影响和作用。
更为重要的是,今天欧美媒体的表现距离它们所倡导的“新闻自由”和“言论自由”越来越远。巴以冲突以来西方媒体和政府对待事实的态度证明所谓“北大西洋自由主义”也与现实极不相符。
总之,这本书为我们提供了欧美媒介体制的比较视角,以及媒介与政治之间的三种模式比较。然而,一些用词和结论仍需进一步明确和验证。在理解这本书时,需要关注历史事实和现实状况之间的差异,并从多个角度进行比较和分析。

建构中国话语权

在师生提问环节,吴炜华和赵雪波就构建中国话语体系进行了探讨。
吴炜华认为,一直以来,西方中心的历史话语占据主导地位,同样地,传播学和新闻传播学也经常被认为是西方中心的话语体系。然而,我们需要认识到,不同的学术领域有着不同的话语体系,所谓“西方中心”实际上是以英美为主的西方社会的一种体现。西方一直在积极创造话语,因为他们需要抢占话语权,抢占话语权,意味着他们需要掌握发言的权利。例如,传播学专著的出版,如果是由意大利学者撰写并在意大利出版社出版的,那么它可能30年都无法到达中国。但今天,我们也在努力构建具有中国特色的话语体系——这个中国特色的话语体系,可以从不同的维度和学术场景来理解。我们也要有信心,因为中国现代哲学科学体系的建设,也只是短短的几十年的时间。
赵雪波提出,国际话语体系是分层次的。西方也在不同的学术语境中区分话语体系,它的层次性和内涵性外延都非常多元——这是因为西方在过去的200-300年间建立起了话语优势地位,对话语权的掌握与国际政治权力的结构是密切相关的。然而,现在的情况正在发生变化——中国不再只是仰视西方,而是开始平视他们。而平视他们,就意味着中国学者们需要有自己的话语体系和责任去构建自己的话语体系。赵雪波去年11月出版的著作《元宇宙传播——未来传播学框架》就是从中国学者的角度出发,尝试顺应现代媒介技术的发展的新形式和新现状,对未来媒介和未来传播学的发展提出一种新的理解。赵老师相信,未来会有越来越多的学者加入进来,我们的声音会越来越大,国际上也会注意到中国的话语框架和话语体系的优点。
读经典,品名篇。我们期待大家能够通过阅读获取知识,在交流与讨论中将名家经典内化为自己的理论积累,不仅是为在校学习服务,更是为未来的学术之路点亮明灯。我们真诚欢迎每一位同学的加入,在此招募文献导读工作坊的主讲人,请有意向的同学将导读书目和联系方式发送至邮箱:
zhanglu_kally@163.com
期待你的来信!










